升鸿网 “对供应商的支付账期不超过60天”升鸿网。
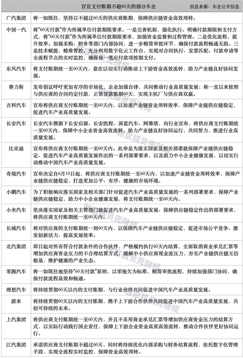
6月10日到6月11日,至少17家车企相继表态将供应商支付账期统一至60天内,包括广汽、东风、一汽、吉利、比亚迪等。
在《保障中小企业款项支付条例》6月1日实施后,此次车企的密集发声,被视为综合治理“内卷式”竞争的利剑出鞘。新京报贝壳财经记者通过Wind数据整理显示,2024年蔚来、江淮汽车、零跑汽车、理想汽车等13家车企应付账款周转均值约为174.15天,其中北汽蓝谷、小鹏汽车、长安汽车应付账款周转天数超过200天。
有供应链企业表示,部分车企将账期延长至180天,叠加降价压力形成双重绞杀,企业为保订单被迫接受“降价15%+延长账期60天”条款,导致现金流周转天数突破240天警戒线。
近年来汽车行业价格战加剧了“整零矛盾”,零部件供应商净利润率已从2015年的9%降至2025年一季度的3.8%。如今,支付账期承诺,意在缓解供应商运营压力,也会对车企的现金流产生重大影响,限制车企打价格战的能力。
中国企业资本联盟副理事长柏文喜告诉新京报贝壳财经记者,此次车企将支付账期缩短至60天,供应商的资金回笼周期大幅缩短,现金流得到极大改善,融资需求降低,利润空间得以提升。不仅如此,稳定的现金流让供应商有更多资金投入到技术研发中,有助于提升产品质量和创新能力。

新京报贝壳财经记者王琳琳制图
连夜发声,车企集体承诺“60天账期”
6月10日晚,广汽集团、中国一汽、东风汽车、赛力斯率先发声承诺,供应商账期不超60天。随后吉利汽车、长安汽车深夜跟进,宣布将供应商支付账期统一至60天内。
6月11日,比亚迪、奇瑞集团、小鹏汽车、小米汽车、长城汽车、北汽集团、零跑汽车、理想汽车、蔚来汽车、上汽集团、江汽集团等也先后宣布承诺60天支付账期。
新京报贝壳财经记者注意到,车企表态的用词略有不同,多数表示“将供应商支付账期统一至60天内”,也有的称“坚持以不超过60天的供应商账期”。北汽集团、上汽集团则明确提到,全面取消或不采用商业承兑汇票等增加供应商资金压力的不合理结算方式,缓解中小供应商现金流压力,夯实产业链供应链互信根基,维护健康的产业生态。
国务院颁布的《保障中小企业款项支付条例》从今年6月1日正式施行,明确规定大型企业从中小企业采购货物、工程、服务,应当自货物、工程、服务交付之日起60日内支付款项;合同另有约定的,从其约定,但应当按照行业规范、交易习惯合理约定付款期限并及时支付款项,不得约定以收到第三方付款作为向中小企业支付款项的条件或者按照第三方付款进度比例支付中小企业款项。
该条例体现了对拖欠账款问题的高度重视,为企业提供了重要的制度手段。东风汽车相关负责人对新京报贝壳财经记者表示升鸿网,东风汽车是响应政策精神,将账期统一到60天内。
从车企宣布“供应商账期不超过60天”内容来看,核心主要涉及响应国务院此前发布的《保障中小企业款项支付条例》,把对供应商的支付账期统一缩短至60天以内。优化结算流程与资金周转,充分利用数字化云工作台,实现对合同执行、发票匹配、付款申请等全流程节点的实时监控,确保每一笔应付款项按期支付。此外,推动上下游资金高效流转,助力产业链良好协同发展。
也有业内人士指出,“60天账期”可能存在前提条件,比如没有任何质量问题及索赔、没有任何合同纠纷、不牵扯其他项目等,但这些可能仅限于一级供应商企业,并非全产业链。各大车企集体承诺将供应商支付账期统一至60天内希望能推动行业健康发展。
诟病已久,3家车企应付账款周转超200天
事实上,汽车行业长期存在账期显著延长、严重挤压供应商现金流的情况。车企承诺支付账期不超60天,正是抵制“内卷式”竞争的具体措施之一。
今年六一儿童节当天,国内汽车空气悬架企业孔辉科技董事长郭川发布了一封写给当前中国汽车产业的公开信《我有一个梦想》。信中说:“我有一个梦想,有一天在中国汽车产业,甲方将以自己产品级别的高低寻找不同能力的供应商资源,对高级别的项目,技术和质量能力方面的评分权重将更高,此时唯价格论不再适用!那一天恶意报低价者将被直接废标,也可能被列入供应商黑名单。”“我有一个梦想,有一天供应商货品送达甲方仓库经必要的检验后即可对账、开票并结算开发票后一个月内回款到账,且电汇是回款的唯一方式。”
郭川的“一个梦想”,道出了供应商们的辛酸。
新京报贝壳财经记者通过Wind数据梳理看到,2024年13家车企应付账款周转均值约为174.15天。其中,北汽蓝谷、小鹏汽车、长安汽车应付账款周转天数超过200天,北汽蓝谷高达247.7天。

2020年-2024年部分车企应付账款周转天数。新京报贝壳财经记者王琳琳制图
应付账款周转天数又称平均付现期,并不完全等同于车企给供应商的付款周期,却也是衡量公司需要多长时间付清供应商欠款的一个指标。
中汽碳数字通过ESG体系指标,开展“内卷式”竞争具体表征的研究,其中供应链回款方面,对比2020年与2024年国内主流车企披露的数据发现,2024年较2020年企业的应付账款周转天数平均增长了22天,说明企业存在将成本压力向外释放,通过供应链传递给供应商,进而增加拖欠供应商货款的风险。
国内车企应付账款周期相对较长早已被诟病。有供应链企业对新京报贝壳财经记者表示,部分车企将账期延长至180天,叠加降价压力形成双重绞杀。供应链企业为保订单被迫接受“降价15%+延长账期60天”条款,现金流周转天数突破240天警戒线。
相较而言升鸿网,国际品牌、合资车企的整体账期情况相对较好,基本在45天-60天。今年1月,上汽通用总经理卢晓公开表示,成立28年以来,一直按期付款,哪怕在最困难的时候,上汽通用对供应商的付款周期平均在40-60天。特斯拉全球副总裁陶琳也曾表示,特斯拉对供应商的付款周期为90天左右,比2023年有所缩短。此外,宝马对直接供应商与间接公司的账期基本在30天到45天左右。
中国钢铁工业协会6月10日发文称,有部分汽车企业依托自身供应链金融平台,在钢铁等上游企业供货后迟迟不给货款,延迟几个月才通过企业汇票支付,把本该自己承担的融资压力和融资成本,通过这种合同“账期”转嫁给上游供应商,并不断拉长供应商账期,导致钢厂资金压力倍增。
“整零矛盾”下供应商利润大幅压缩
在汽车行业,零部件供应商和整车厂的“整零矛盾”由来已久。
2019年,主要生产汽车组合开关件、中控锁等系统产品的国威科技破产,除了其管理等方面原因外,订单下滑与账期延长也导致资本链断裂。彼时,曾有零部件企业表示,“国威科技不是一个因为被拖款倒下的,也不会是最后一个。”
2024年12月,极越汽车供应商联合声明称,经不完全统计,极越汽车欠付所有供应商款项近20亿。“如果不能及时回款,各家公司很可能面临资金链断裂,裁员,员工失业,以及拖欠下游供应商账款等一系列问题。”
有零部件企业方面表示,价格战肯定会导致对供应链进行大力度的降本,整车厂和供应链的利润都会进一步被挤压。零部件供应商净利润率已从2015年的9%降至2025年一季度的3.8%,中小供应商现金流储备普遍不足3个月运营需求。
京西智行全球首席执行官刘喜合在接受新京报贝壳财经记者采访时表示,过去汽车行业供应商账期问题积弊已久,账期很长。为了维持运营,部分情况下供应商可能需要依赖短期贷款或应收账款融资,财务成本高、流动性差,也极大限制了企业在技术研发、人才投入和工艺革新等方面的投入意愿。
一供应链企业相关负责人说,过往部分车企较长的支付周期,曾给供应商伙伴带来显著的现金流压力,但制约了其研发投入、产能提升和可持续发展能力。
今年6月9日,北京四维图新科技股份有限公司发布公告称,公司未弥补亏损达到实收股本总额三分之一。亏损原因,除了新兴的竞争对手涌入市场以外,还包括各大车企为了在市场中占据有利地位,纷纷采取了降价策略,希望通过价格优势吸引更多消费者。此举加剧了市场竞争,也促使车企不断降低成本,提升产品性价比,对车企、零部件供应商等的短期盈利均提出了较大挑战。
汽车企业“卷”价格,上游原料供应商倍感压力。“去年以来,部分主机厂要求钢厂汽车板供货降价超过10%,远远超出钢厂可接受的能力。”中国钢铁工业协会提到,汽车企业开展极致降本,不断要求钢厂降低汽车板价格。汽车板作为钢铁行业头部企业的拳头产品,目前已基本没有毛利,而汽车企业还在要求钢厂降价。
此外,中国钢铁工业协会称,部分自主品牌汽车厂通过招标采购汽车板,按照一般的钢铁产品给汽车板定价,引发了钢厂之间的“内卷”,基本是“最低价”中标。钢厂认为汽车板属于“高技术、高难度、高投入”的高附加值钢铁产品,招标模式按照一般的钢铁产品进行采购,全面否定了前期的研发投入和服务体系,严重打击了钢厂供货积极性,不利于汽车板产品的持续创新,也不利于结成长期稳定的供货模式。
在中国钢铁工业协会看来,一些全球车企与供应商建立起长期紧密和稳定的合作关系,确保原材料和零部件的稳定供应,在尽量控制成本的同时,也给供应商留出一定的利润空间,确保汽车质量的长期稳定和新材料研发的持续迭代升级。比如丰田与日本制铁之间的采购模式主要包括定期谈判和价格调整,确保了采购成本的合理性和市场波动下的稳定性。
于汽车行业而言,利润也走上下坡路。国家统计局数据显示,2018年汽车行业利润率为7.3%,到2024年滑落至4.3%,今年一季度进一步降至3.9%。“价格战”火热,2024年汽车行业新车市场整体零售累计损失接近2000亿元。
监管出手反“内卷”稳定供应链
汽车行业反“内卷”正在从企业呼吁,走入监管视野。
中国汽车工业协会5月31日发布“维护公平竞争秩序促进行业健康发展”倡议书,指出新能源汽车正引领汽车产业加速转型升级,企业不应采取无序“价格战”,应维护公平竞争秩序。工信部随即发声,指出车企无序“价格战”是“内卷式”竞争的典型表现,将加大整治力度,配合相关部门开展反不正当竞争执法。
同时,多位车企负责人也在公开场合表态要抵制“内卷式”竞争。 近日,工信部会议要求扎实推进“综合整治新能源汽车行业‘内卷’问题”等3项集中整治。行业呼吁“反内卷”,政府部门对症下药逐条“反内卷”,规定支付供应商账期正是具体措施之一。
6月3日,全国工商联汽车经销商商会发布“反对‘内卷式’竞争,促进汽车经销行业高质量发展”的倡议,指出全行业应严格遵守公平竞争原则,坚决抵制以“价格战”为主要形式的“内卷式”竞争行为,改善汽车经销商的生存状况。
刘喜合告诉贝壳财经记者,现在众多汽车主机厂响应国家号召,将付款期统一至60天内,这一变革对供应链的稳定性有着极大的强化作用。从短期来看,上游供应商的资金回笼速度将大幅加快,资金链情况将得到极大改善。以往被长期占用的资金能够更快地回流到企业,企业的运营稳定性将显著增强。供应商能更精准地规划生产,稳定原材料采购节奏,减少因资金波动产生的供应中断风险,保障整车生产的连续性。从中长期视角来看,将重塑整个汽车供应链生态。
“在当前汽车行业竞争激烈,尤其是新能源汽车领域技术迭代迅速的背景下,稳定的供应链关系对于车企获取优质零部件供应、保障产能、推动技术创新至关重要。”柏文喜表示,账期缩短有助于推动产业链协同创新,促进产业链整体升级,也有助于降低整个产业链的系统性风险,避免因个别企业资金链断裂而引发的连锁反应。
上述供应链企业相关负责人认为,各大主流车企将支付周期明确控制在60天以内,缓解了供应商的运营压力。更重要的是,它释放出一个强烈的积极信号:行业正朝着更加规范、透明、注重长期合作共赢的方向发展。
对于如何反“内卷”,中国钢铁工业协会指出,对于钢铁行业而言,一方面,要加强汽车板市场自律,推动供需动态平衡;另一方面,要守护高端汽车板产品,依托稀缺性打造合理的附加值。针对个别汽车企业拖欠货款的账期模式,坚持行业提出的“不给钱不发货”的原则,坚决抵制拖延货款的不良行为。此外,加强与汽车等下游行业的供需对接,探索有利于产业链长期稳定、互利共赢的供应链模式。
“要进一步落实多部委提出的关于综合治理‘内卷式’竞争的各项措施,比如重点检查相关企业拖欠零部件企业的账期问题,限期落实政府关于缩短账期的要求。”中国汽车工业协会原常务副会长兼秘书长、中国动力电池产业联盟理事长董扬表示,这一问题愈演愈烈,必须纠正。缩短对供应商的账期,对整车企业的现金流会产生重大影响,可限制整车企业打价格战的能力。
中汽中心党委书记、董事长安铁成表示,以“价格战”为主的“内卷式”竞争,导致产业上下游效益下降,长期持续还会削弱研发投入能力、引发产品质量隐患,既不符合产业长远发展利益,也不利于维护健康的市场经济秩序。
“建议有关部门完善政策法规及监管体系,发挥监督作用,共同守好质量安全底线;汽车行业企业转变发展理念,聚焦质量和创新,实现经营策略由价格竞争向价值竞争转变。”安铁成表示。
天盈资本配资提示:文章来自网络,不代表本站观点。